本站首页
学校主页
EN
本站首页
学校主页
EN
城建要闻
综合新闻
学生活动
交流合作
媒体城建
通知公告
讲述城建
城建达人
看·建
银杏之星
主题教育
研途榜样
城建校报
城建视频
图说城建
新闻网
城建要闻
综合新闻
学生活动
交流合作
媒体城建
通知公告
讲述城建
城建达人
看·建
银杏之星
主题教育
研途榜样
城建要闻
当前位置:
首页
>
城建要闻
我校举行“青年马克思主义者培养工程”第十期大学生骨干培训结业仪式暨第十一期培训开班典礼
6月16日,我校在留学生院306学术报告厅举行“青年马克思主义者培养工程”第十期大学生骨干培训班结业仪式暨第十一期培训班开班典礼。副院长李厚艳出席活动。学生处处长李丹、团委书记朱帅和各基层团委书记、青马培训...
2021-06-18
学校召开第四届学位评定委员会第一次会议
6月17日,学校在业精楼第一会议室召开第四届学位评定委员会第一次会议。学位评定委员会主席、院长温景文和学位评定委员会全体委员参加了会议。 会上,各学位评定分委员会主席汇报了2021届毕业生情况、结业情况、建议授...
2021-06-17
学校召开师德专题教育动员会
6月15日,学校在音乐厅召开师德专题教育动员会。学校领导和全体教职工参加了会议。会议由党委副书记、院长温景文主持。 会上,党委书记崔景懿作师德专题教育动员讲话。崔景懿指出,今年是中国共产党成立100周年,是...
2021-06-16
【喜报】我校学生在2021年全国高等院校财务数智化大赛中获奖
近日,2021年全国高等院校财务数智化大赛落下帷幕。我校管理系教师杨丽明指导,王腾冉等4名学生组成的队伍荣获大赛一等奖;由管理系教师孟司雨指导,杜宏飞等4名学生组成的队伍荣获大赛三等奖。 全国高等院校财务大数...
2021-06-14
【喜报】我校学生获得2021年辽宁省大学生管理会计沙盘大赛一等奖
近日,由辽宁省教育厅主办、辽宁对外经贸学院承办的2021年辽宁省大学生管理会计沙盘大赛落下帷幕,我校管理系教师杨丽明、戚丽影指导的宋俊妍、顾玉婷、张佳慧、黄珊珊组成的代表队获得大赛一等奖。 2021年辽宁省大学...
2021-06-11
我校组织开展2021年大学生西部计划志愿者招募面试工作
为鼓励大学生志愿服务西部计划,投身西部建设,贡献青春力量,6月7日,我校组织开展2021年大学生西部计划志愿者招募面试工作。党政办公室、党群工作部、教务处、学生工作处、团委等有关部门干部担任面试评委。 2021...
2021-06-11
党委书记崔景懿为机械工程学院学生讲授形势与政策课
为庆祝建党100周年,贯彻落实全国、全省高校思想政治工作会议的有关要求,6月9日,党委书记崔景懿在科技楼1B教室为机械工程学院2020级机械设计制造及其自动化专业学生上了一堂生动精彩的形势与政策课。 崔景懿以《学...
2021-06-11
【喜报】我校在第一届全国建设类院校BIM数字工程技能创新大赛全国总决赛中获奖
近日,由中国建设教育协会教育技术专业委员会主办的第一届全国建设类院校BIM数字工程技能创新大赛全国总决赛在福州圆满落幕,我校市政与环境工程系学生董虹宇、胡文睿、齐宇航、张伟俊组成的代表队获得全国总决赛三等...
2021-06-10
学校组织观看2021年“双百”活动中央和国家机关专场报告会
6月7日,学校党政领导班子成员、副科级以上干部在学校留学生院306报告厅集中观看了中国法学会举办的2021年“百名法学家百场报告会”法治宣讲活动中央和国家机关专场报告会。 会议由中国法学会党组书记、常务副会长、...
2021-06-08
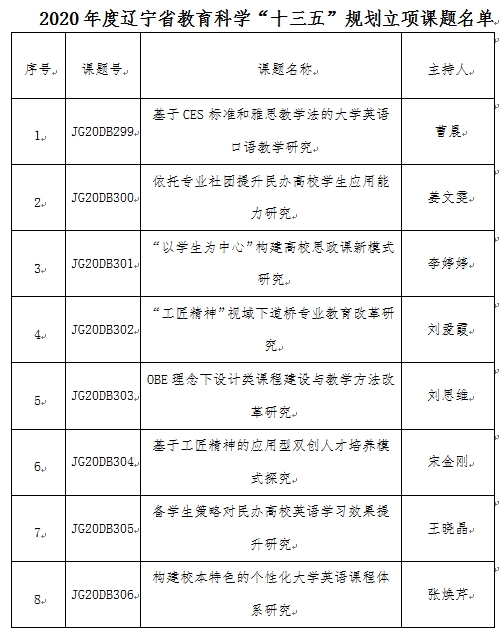
【喜报】我校8项课题获2020年度辽宁省教育科学“十三五”规划课题立项
近日,从辽宁省教育科学规划办《关于批准辽宁省教育科学“十三五”规划2020年度立项课题的通知》(辽教科规办字[2021]4号)中获悉,我校姜文雯主持的《依托专业社团提升民办高校学生应用能力研究》等8项一般课题被批...
2021-06-07
共3290条
首页
上页
1
...
133
134
135
136
137
...
329
下页
尾页